
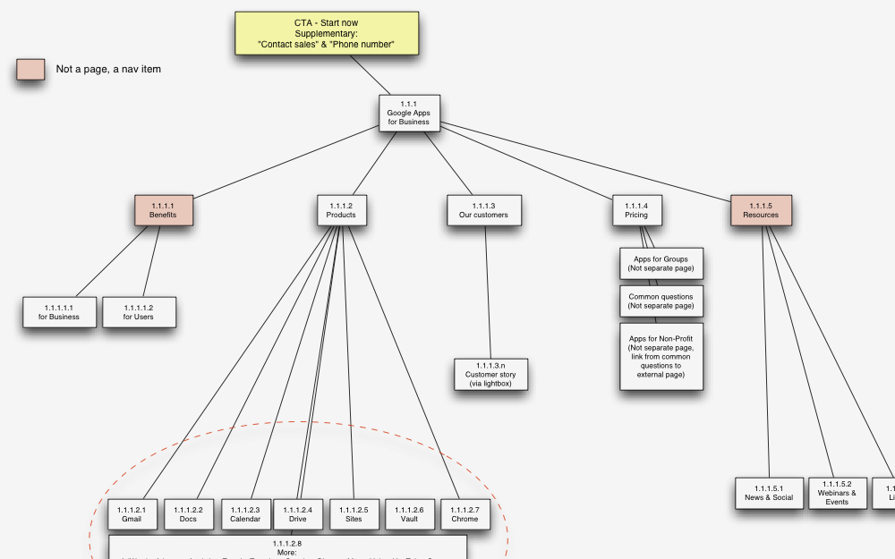
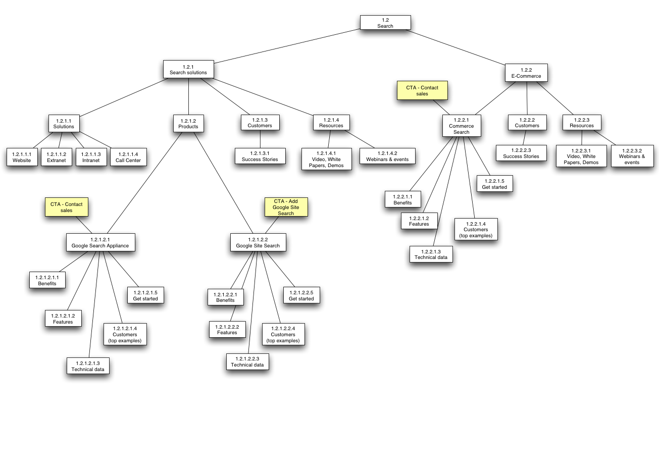
Google Enterprise was the umbrella term for Google Apps, Search, Postini and Earth & Maps for business. The project involved the redesign and restructuring of Google Enterprise focusing on engaging users with the Enterprise products and increasing customer acquisitions.
I led the information architecture and content strategy for the Enterprise site, with the main emphasis on Google Apps but which also included Search, Postini and Earth & Maps.
I created sitemap and wireframe proposals and iterations as part of an ongoing process to come up with a consistent, intuitive website.
I partnered closely with the marketing teams and in-house designers and developers.
I also put together a doc to define the URL and directory structure for non-core Google Apps pages.
The thumbnails demonstrate just a selection of my work on this project. You can download all my work files from Google Drive.